ELECTRICAL


Electrical Diagram

The electrical architecture is shown in the following diagram. There are three main power rails:

  • The 14.8 V rail, coming directly from the battery, powers the 8 thrusters, the DC-DC converters, and the Orange Cube

  • The 19 V rail powers the main computer (Jetson)

  • The 5 V rail powers the servo motors and the E-stop

  • The 12 V rail powers the lights and the Doppler Velocity Logger (DVL)

Electrical Assembly

The electrical assembly was meticulously designed. To reduce the weight of the submarine, the dimensions of the electrical enclosure were minimized as much as possible. Here are some key design considerations:

  • ESC connections routed along the walls to limit cable bulk in the center

  • DVL mounted at the bottom to allow heat dissipation through the aluminum enclosure

  • Visible LED indicators to monitor the robot’s status at all times

  • Vibration-proof mounting for the IMU

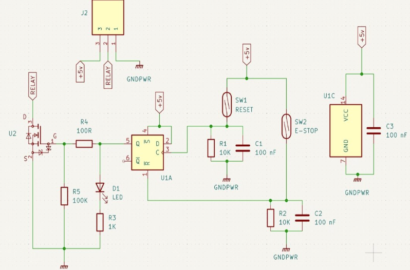
CUSTOM PCBs

To limit the space occupied by components in the electrical enclosure, custom PCBs were designed. Here is the list of custom PCBs:

  • E-stop

  • Battery temperature sensors

  • Thruster power distribution with integrated fuses

These custom PCBs ensure that all competition requirements are met while optimizing space and integration.